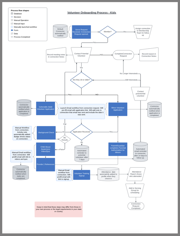
Streamlining Volunteer Onboarding Published Mar 2, 2026 A sponsored Blog Post by 9 Embers Strong onboarding doesn’t happen by accident. Whether you’re coordinating dozens of volunteers or equipping those who serve vulnerable populations, a thoughtful process ensures safety, consistency, and confidence. When expectations are clear and each step is defined, volunteers feel equipped, staff stay supported, and ministry teams function smoothly. Some volunteer roles require only a few steps, while others—especially those serving children or vulnerable populations—require a more detailed, multi-tiered approach. The flowchart below shows an example of what a full process can look like when mapped out. Step-by-Step Overview From initial engagement to serving, several Rock tools work together to guide volunteers through each stage. Below is a high-level walkthrough of the process. Each step corresponds to the flowchart and can be explored in more detail in our full article. Step 1: Initial Engagement A potential volunteer selects a role on the Serve page and submits a simple form. This automatically creates a Connection Request. Configured statuses and badges help connectors quickly see membership status and determine next steps. If the individual isn’t a member, the request is routed appropriately for follow-up before progressing further. Step 2: Application & Requirements The connector sends a pre-filled email linking to the correct volunteer application (adult or minor) via a workflow. Automated reminders ensure follow-up after 7 and 14 days. When the application is complete, a badge updates on the Connection Request. Next, the connector manually launches a background-check workflow. After clearance, another workflow sends training videos, quizzes, and reference-request links. Quiz scores and reference submissions automatically notify the connector without generating extra Rock records or clutter. Step 3: Group Scheduling & Serving The connector invites the volunteer to an orientation or training event using a workflow that links directly to available dates. Attendance is tracked through check-in and stored on a person attribute, which updates the badge and moves the volunteer to a “Ready” status. A final workflow then adds them to the appropriate scheduling team—officially completing the onboarding cycle. Where to Start If building or refining your onboarding process feels overwhelming, start small. You can read in-depth about the process in the flowchart or download a PDF from our article. Begin by: Building volunteer applications in Registrations Creating Serve Opportunities that open Connection Requests Enabling Group Scheduling Each small improvement builds toward a scalable, safe, and effective process—one that ensures your volunteers are prepared and your vulnerable populations are protected.